8月14日,bevictor伟德国际1946官网猪遗传改良与种质创新全国重点实验室黄路生院士团队联合四川农业大学李明洲教授团队,在Nature Communications杂志上在线发表题为“Mechanism of Parent-of-origin Effects revealed by Multi-omic data in Euro-Chinese Hybrid Pigs”的研究论文。该研究构建了全球首个同时含染色质构象、DNA甲基化及多种组蛋白修饰的杂交猪父母相高分辨率表观图谱,系统揭示了其在亲本效应(Parent-of-origin effects, POE)中的协同调控机制。中国科学院院士、中国畜牧兽医学会理事长黄路生,bevictor伟德国际1946官网张志燕研究员为共同通讯作者,bevictor伟德国际1946官网李晨宇博士和葛梅博士为共同第一作者; 四川农业大学李明洲教授、龙科任副教授、韩紫音为论文共同作者。
研究背景:在哺乳动物中,绝大多数基因通常被认为在父母两套染色体之间等效表达。然而,越来越多的研究表明,部分基因的表达受其遗传来源影响,即存在亲本效应。该现象不仅参与早期胚胎发育过程,也与多种疾病的发生和动物性状的形成密切相关,是揭示复杂性状遗传机制的关键突破口之一。在畜牧遗传育种中,亲本效应与杂交优势(heterosis)密切相关。研究表明,不同亲本来源的等位基因在杂交子代中常常呈现表达偏好,这种表达偏好可直接影响诸如脂肪沉积、肌肉生长、繁殖性能等经济性状的表达。因此,阐明亲本效应的调控机制不仅有助于揭示杂交优势的分子基础,也为定向育种和分子设计育种提供理论支撑和精准工具。
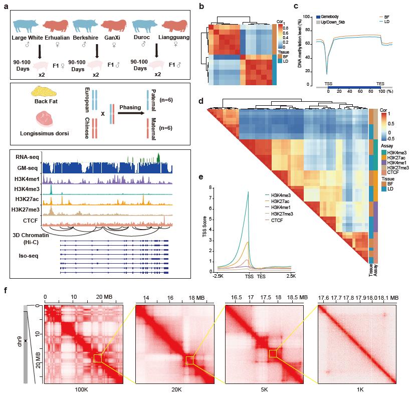
主要创新:(1)建立覆盖全基因组、跨物种血统、跨组织的多组学相位数据库。研究团队通过三组欧洲商品猪与中国地方猪的杂交组合(大白×二花脸,杜洛克×两广,巴克夏×赣西),构建特殊父亲-母亲-孩子三元核心家系,并整合短读长测序、长读长测序(ONT)、全长转录组(PacBio)、甲基化测序(TAPS)、CUT&Tag(5种组蛋白标记)、Hi-C等多组学数据,实现对脂肪组织(BF)和背最长肌(LD)中10,516个相位特异表达基因(Phase Specific Expression, PSE)、104,708个相位特异甲基化区域、132,602个相位特异组蛋白修饰位点、25,667个相位特异CTCF结合位点及8,573个相位特异染色质环的精准解析,构建了目前猪领域最系统的高分辨分相染色质三维构象、DNA甲基化、5种组蛋白修饰的表观组学图谱。
(2)多组学整合揭示PSE的复合调控机制。研究发现,约 83%的PSE由启动子区域的DNA甲基化直接驱动。如作者发现ADH1C受DNA甲基化调控,其启动子区域在父相呈现高甲基化状态,而母相则表现出显著高表达。进一步分析显示,该基因在背膘与背最长肌两种组织中主要转录本均呈现母相特异表达,且表达模式与甲基化水平高度负相关。这一表观特征提示ADH1C可能为新型印记样基因。已有研究报道该基因参与脂肪细胞分化,并与猪的大理石纹和胴体性状显著相关。其母源优先表达的模式,可能在解释中国地方猪脂肪沉积能力和肉质优势中发挥了重要作用。尽管如此仍有显著比例的PSE与组蛋白修饰(如H3K27ac、H3K4me3)、CTCF结合及染色质结构变化(如PSTAD边界、PSLoop)密切相关。作者在非相位特异的甲基化区域发现了受到父相特异增强子远端调控基因MTSS1. 该基因最近被报道参与肌动蛋白的相互作用,介导肌动蛋白丝聚合和细胞骨架重塑,强调了西方血缘在肌肉发育中的潜在优势。同时作者还通过荧光报告、3C-qPCR以及CRISPR/Cas9介导的增强子干扰实验证明了调控效应的真实性。
(3)在H19–IGF2与SGCE–PEG10区域重建复杂印记模型。研究人员进一步发现,多个PSE受到多种表观标记共定位调控,提示POE机制远非传统印记模型可完全解释,而是涉及跨层级、多通路的复合调控网络。在H19–IGF2区域,研究系统地还原了母源甲基化丧失导致CTCF结合增强,形成绝缘子结构,阻断增强子对IGF2的激活,进而实现在母源染色体中H19表达、在父源染色体中IGF2表达的经典印记机制,并首次在猪中验证其与小鼠类似的印迹调控机制。SGCE–PEG10区域也发现具备与H19–IGF2高度相似的多层级精细表观调控机制,结合启动子甲基化、CTCF结合、PSTAD形成与增强子–启动子互作共同驱动印记分相表达,且经CRISPR干扰与3C-qPCR实验证实其关键调控作用。
(4)父母本偏好表达解析揭示杂交优势的表观基础。通过对PSE在欧系与中系血缘偏好的功能注释,研究发现背膘中父源偏向表达基因富集于脂质生物合成、羟基代谢等通路,而母源偏向基因则关联脂肪代谢、毒性物质响应等路径。背最长肌中父源偏向基因富集于神经系统发育与糖类代谢,母源偏向基因则关联有机羟基代谢与脂质代谢。这一发现揭示了POE通过偏向性表达强化父母双方的优良性状,为杂交优势提供分子支撑。
研究意义:该研究补充了当前猪POE研究中缺乏“跨品种、高杂合、多组学、定相精确”图谱的不足,拓展了基于亲本相位的功能基因解析路径。相关成果不仅为生猪育种提供了多维表观标记筛选依据,也为结合表观调控的非加性选种与选配育种新范式,尤其是开发具有种质创新潜力的新品系和配套系提供了重要参考。同时,该研究所建立的印记模型和调控框架在跨物种印记研究与人类疾病模型中也有参考意义。

