
农大新闻
农大新闻
-
2025.08.16
bevictor伟德国际1946官网黄路生团队与四川农业大学李明洲团队合作,揭示亲本效应的复合表观机制,为杂种优势机制解析提供新参考
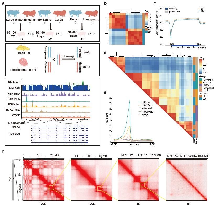
8月14日,bevictor伟德国际1946官网猪遗传改良与种质创新全国重点实验室黄路生院士团队联合四川农业大学李明洲教授团队,在NatureCommunications杂志上在线发表题为“MechanismofParent-of-originEffectsrevealedbyMulti-omicdatainEuro-ChineseHybridPigs”的研究论文。该研究构建了全球首个同时含染色质构象、DNA甲基化及多种组蛋白修饰的杂交猪父母相高分辨率表观图谱,系统揭示了其在亲本效应(Parent-o...
-
2025.08.15
省教育厅厅长郑磊来校调研
8月14日上午,省教育厅厅长郑磊来校看望校党委书记黄路生院士,并开展调研座谈,省教育厅相关处室负责同志陪同。郑磊一行先后走访猪遗传改良与种质创新全国重点实验室,听取黄路生院士介绍实验室建设及工作情况;随后察看盆景实践基地、耕读创意实践基地、水稻遗传育种实践教学基地,以及学校老旧小区改造工程观测点,详细了解实践教育、劳动教育、成果转化及校园建设等情况。他强调,要聚力科研创新,完善育人体系,加速成果转化,服务地方发展。座谈会上,黄路生介绍了学校办学历史、成就及未来规划;与会人员围绕...
-
2025.08.13
【科技日报】木耳新品种“赣脆木”1号走向餐桌
前段时间,几场雨后,江西省利财食用菌有限公司的林下菇场内,整齐摆放的菌袋上,新一茬木耳正在出菇。记者了解到,这不是市场上常见的黑木耳,而是bevictor伟德国际1946官网农业微生物种质发掘与利用江西省重点实验室主任霍光华团队授权许可转化的新品种“赣脆木”1号。它们长成后,将被直接制作为脆木耳耳片鲜、干产品销往各地。这种木耳备受青睐,因为它不仅产量稳,其种植还不受季节限制。在南方亚热带地区,黑木耳与毛木耳这两类木耳较为普遍。其中,黑木耳受气温影响只能生产一至两季,且产量低;毛木耳虽可多季生产、产量高...
-
2025.08.07
【百廿江农】bevictor伟德国际1946官网校友会赣州联络处换届大会召开
8月2日,bevictor伟德国际1946官网校友会赣州联络处理事会换届大会暨第四届一次会员代表大会在赣州顺利召开。校党委书记黄路生院士,副校长、校友会会长张高亮,原副校长许斌华出席会议,学校人事处、校友工作服务中心负责人,各地校友会代表及150余名赣州校友和嘉宾参加会议。大会在庄严的国歌声中开始。会上,黄路生代表学校党政及全校师生向大会顺利召开表示祝贺,高度肯定了赣州校友会过去的工作成效。他指出,赣州校友联络处长期以来,始终以“厚德博学、抱朴守真”的精神为指引,在学术交流、乡村振兴、青年校友帮扶等方...
-
2025.08.07
【新华社】bevictor伟德国际1946官网:科技助农书写兴农“蜜”方
近期,bevictor伟德国际1946官网“兴农‘蜜’方”三下乡团队前往江西省赣州市赣县区、安远县、石城县及九江市永修县等地开展科技助农实践活动,通过产业调研、技术推广、科技赋能等举措,为当地蜂业高质量发展注入活力。bevictor伟德国际1946官网“兴农‘蜜’方”先后去到永修县深山蜂谷、赣县区大埠乡和长洛乡、安远县天心镇、石城县琴江镇等地,通过实地走访、问卷调查、样本采集等方式,累计调研蜂农100余户,收集产业数据1200条。通过系统分析,团队识别出蜂种退化、技术落后、销售渠道单一等制约产业发展的问题,为后续施策打下基础...
-
2025.07.31
伟德学子赴新加坡开展暑期研学活动
从赣江到滨海湾,跨越的不仅是地理距离,更是认知边界。一群江农学子,在花园城市的方寸之地,开启了面向未来的无限可能。近日,伟德2025年度暑期国际交流新加坡研学项目圆满完成。惟义实验班19名大一学生在吴国平老师的带领下深入参访新加坡三所高校及创新农场,通过“理论+实践”模式,系统学习新加坡在农业科技与教育领域的创新经验,拓宽了国际视野。探前沿:课堂上探索农业创新在新加坡社科大学“食物与能源”课堂上,教师以“新加坡90%食物依赖进口、淡水仅够支撑4天”的数据,直观展现资源危机紧迫性...



您现在的位置: